
辽卫办发〔2024〕174号
各市卫生健康委、沈抚示范区社会事业局:
为深入实施健康中国战略和积极应对人口老龄化国家战略,聚焦老年人在卫生健康领域 ,精准对接失能老年人健康服务需求,按照《国家卫生健康委 国家中医药局关于开展失能老年人健康服务行动的通知》(国卫办老龄函〔2024〕285号)要求,特制定《 能老年人健康服务行动实施方案》,现印发给你们,请认真做好贯彻落实。
辽宁省卫生健康委办公室
2024年10月17日
辽宁省失能老年人健康服务行动实施方案
为深入实施健康中国战略和积极应对人口老龄化国家战略,聚焦老年人在卫生健康领域 ,精准对接失能老年人健康服务需求,按照《国家卫生健康委 国家中医药局关于开展失能老年人健康服务行动的通知》(国卫办老龄函〔2024〕285号)要求,特制定本实施方案。
一、行动目标
为全省提出申请的65岁及以上失能老年人提供健康服务和健康咨询,指导转诊转介,增强失能老年人健康获得感,提高失能老年人生活质量,让失能老年人感受到党和政府的关心关爱。
二、服务对象
服务对象为辖区内提出申请的65岁及以上居家失能老年人。年度服务人数由各地结合实际确定。
三、服务主体
服务主体为具备服务能力的医疗卫生机构,包括社区卫生服务中心、乡镇卫生院、二级及以下医院、护理院(中心、站)、康复医疗机构、医养结合机构中的医疗机构等。
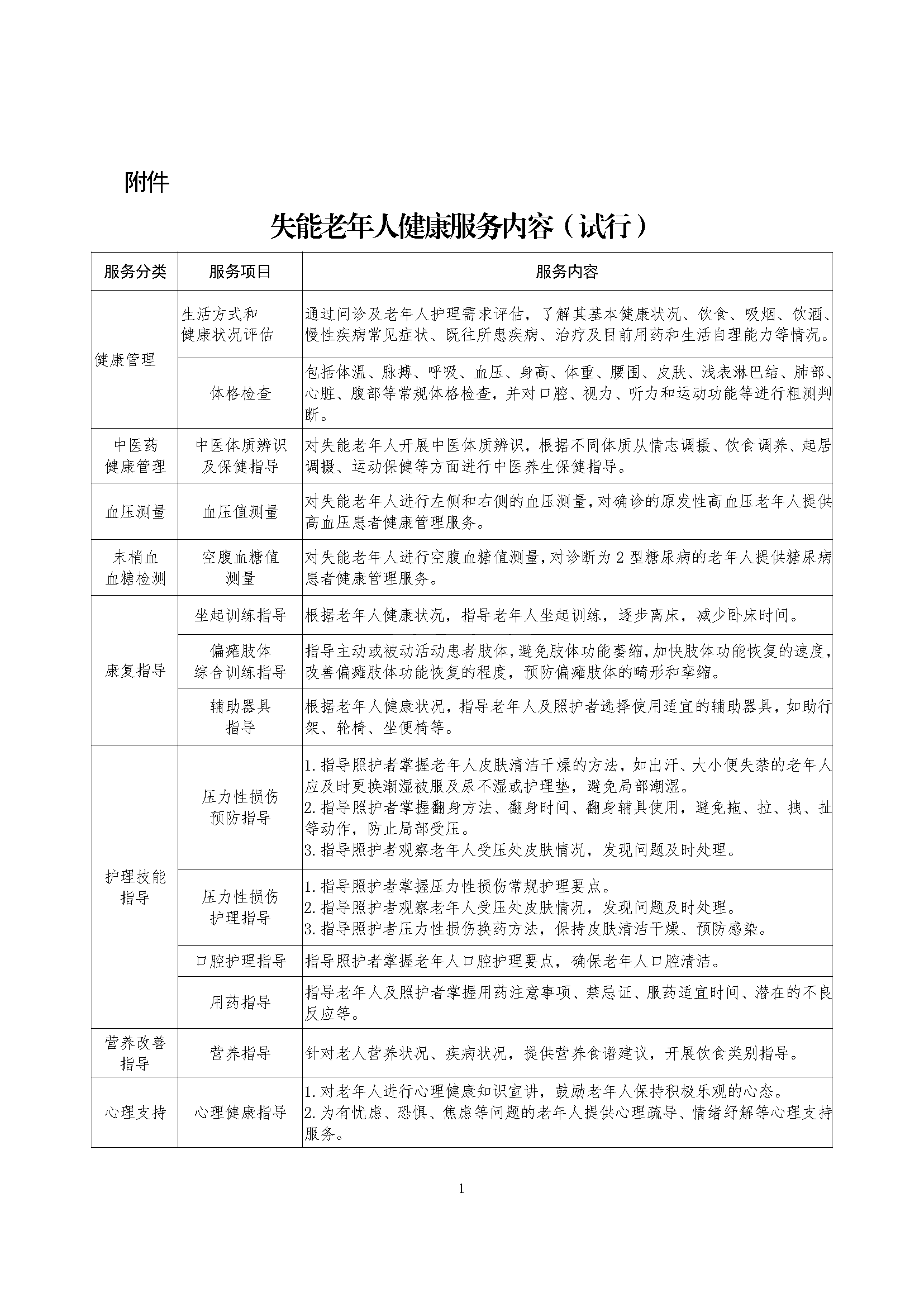
四、服务内容
(一)开展健康服务。每年为失能老年人提供1次生活方式和健康状况评估、体格检查、中医体质辨识及保健指导等服务。各市结合本地实际,为提出申请的老年人进行失能状况评估,每年上门为失能老年人提供不少于2次血压测量、末梢血血糖检测、康复指导、护理技能指导、营养改善指导、心理支持等服务。
(二)提供健康咨询。根据需要,通过电话、即时通信软件等方式,定期主动联系失能老年人或其监护人,了解失能老年人健康状况及健康服务需求,提供有针对性的健康指导和健康咨询服务。
(三)指导转诊转介。向需要入院治疗或转诊的失能老年人提供入院就诊或转诊建议。向需要转由医养结合机构照护的失能老年人或其照护者提供入住建议。
五、工作流程
(一)个人申请。各地可结合本地实际,按照“个人申请、机构评估”等流程进行。凡愿意接受上门健康服务的失能老年人,由本人或其监护人向各地确定的具备服务能力的医疗卫生机构提出申请,经当地医疗卫生机构评估同意方可开展相关服务。
(二)上门服务。具备服务能力的医疗卫生机构服务团队与失能老年人及其监护人联系,约定上门时间,开展相 康服务,根据服务情况如实填写失能老年人健康服务个案记录表,建立失能老年人健康服务台账,并妥善保存以备查。
(三)报送资料。服务团队将老年人失能评估结果及健康服务信息等录入国家老龄健康信息管理系统的失能老年人评估服务应用子系统(https://lljk.padis.net.cn,登录账号密码将单独发放)。
六、工作安排
(一)启动部署阶段(2024年10月前)。各市卫生健康委制定印发行动实施方案,进行工作部署。年度服务人数可参考各地上年度评估失能并接受健康服务的65岁及以上老年人人数确定。
(二)推进实施阶段(2024年11月至2027年9月)。各级卫生健康行政部门按年度推进实施行动,加强指导,注意发掘先进做法和典型经验,并以适当方式宣传推广。
(三)总结评估阶段(2027年10月至2027年12月)。对行动进行全面总结评估,宣传推广典型经验,推动完善制度性安排。
七、工作要求
(一)加强组织领导。鼓励各地推动将开展失能老年人健康服务行动纳入当地民生实事。要充分发挥村(居)民委员会公共 员会作用,协同医疗卫生机构共同开展好行动。
(二)完善工作制度。医疗卫生机构应至少安排2名工作人员一同上门服务,并为工作人员提供必要的安全保障,根据需要购买人身意外伤害保险等。提供上门服务时,应有具备完全民事行为能力的失能老年人监护人、照护者或亲属等在场,依法保障失能老年人合法权益。
(三)强化经费保障。各地可结合本地实际对开展失能老年人上门健康服务所需经费进行标准测算,可统筹使用基本公共卫生服务项目资金。各地要加强资金管理,根据目标任务完成情况及时拨付项目资金,确保工作顺利开展。
(四)做好培训督导。各地要做好政策解读与宣传,组织医疗卫生机构相关负责人和服务人员等开展业务培训,加强组织管理和督导工作,确保行动取得实效。
老龄健康处联系人:刘琳琳,024-23392130
中医医疗处联系人:蔺禹帆,024-23391315
省卫生健康服务中心联系人:刘雪梅,024-81006249
附件:失能老年人健康服务内容(试行)
