康养通
首页找养老机构康养学堂适老产品康养资讯

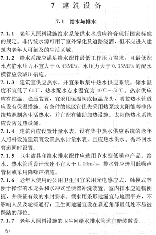
老年人照料设施建筑设计标准(JGJ450-2018)

作者头像
平编辑 · 关注 发布于 政策法规 · 2024-05-26 10:05:13
老年人照料设施建筑设计标准(JGJ450-2018)

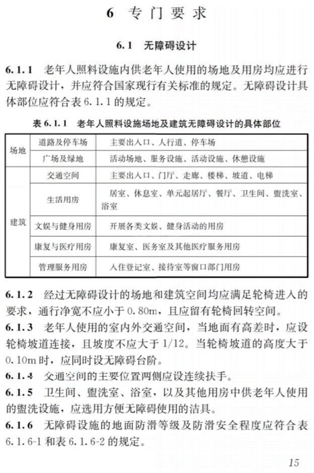
新闻插图


新闻插图

新闻插图

新闻插图

新闻插图

新闻插图

新闻插图

新闻插图

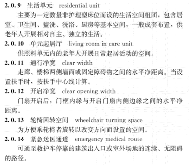
新闻插图

新闻插图

新闻插图

新闻插图

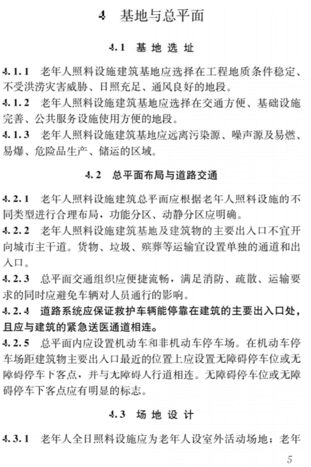
新闻插图

新闻插图

新闻插图

新闻插图

新闻插图

新闻插图

新闻插图

新闻插图

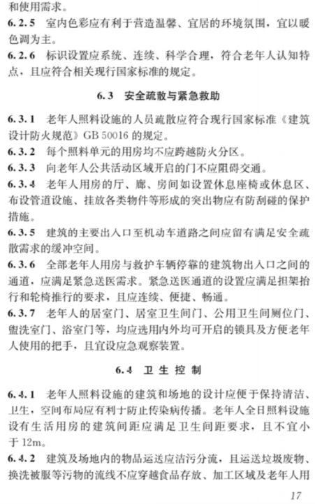
新闻插图

新闻插图

新闻插图

新闻插图

新闻插图

新闻插图

新闻插图

新闻插图

新闻插图

新闻插图


免责声明:此文内容为本网站刊发或转载企业宣传资讯,仅代表作者个人观点,仅供读者参考。 部分资讯、素材来源于网络,如有侵权请联系本网删除。

精品文章

炖鸽子汤三放三不放-营养常识

养老院80岁以上的收多少钱

北京平均退休金一览表

副军级退休金一个月多少钱(副军级退休金:月入多少?)

1300元包吃住的养老院

退休金8000元应交多少党费(退休金8000元应交党费多少)

1600元包吃包住养老院收费标准

正规养老院收费价格一览表

马玉琴一月多少退休金(马玉琴退休金多少?)

少将退休金一个月多少(少将退休金月薪曝光)

相关文章

广西 | 关于推进“物业服务+养老服务”工作的通知

关于2025年居家和社区基本养老服务提升行动项目拟入选地区名单的公示

《中共中央 国务院关于加强新时代老龄工作的意见》任务分工方案的通知

智慧养老服务平台

多项养老国家标准和行业标准征求意见

logo
24小时服务热线

19537531051

关于我们

  • 关于康养通
  • 联系康养通

服务机构

  • 养老机构入驻
  • 适老产品入驻

老人服务

  • 科技养老
  • 找养老机构

帮助中心

  • 意见反馈
  • 网站声明
二维码

微信扫一扫

  • 智慧养老平台
  • 智能养老平台
  • 智慧养老系统平台
  • 智慧养老系统
  • 智慧养老
  • 养老资讯
  • 智慧养老解决方案
  • 智能养老
  • 北京养老院
  • 河北养老院
  • 上海养老院

Copyright © 2020康养通All Rights Reserved

京ICP备2021038672号-1

备案图标京公网安备 11010802033700号