康养通
首页找养老机构康养学堂适老产品康养资讯

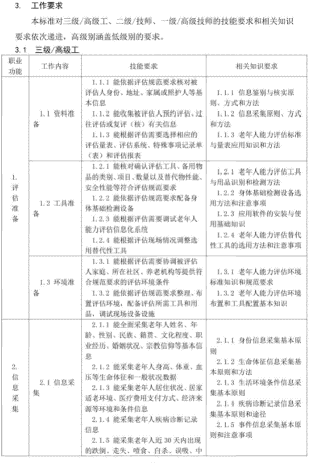
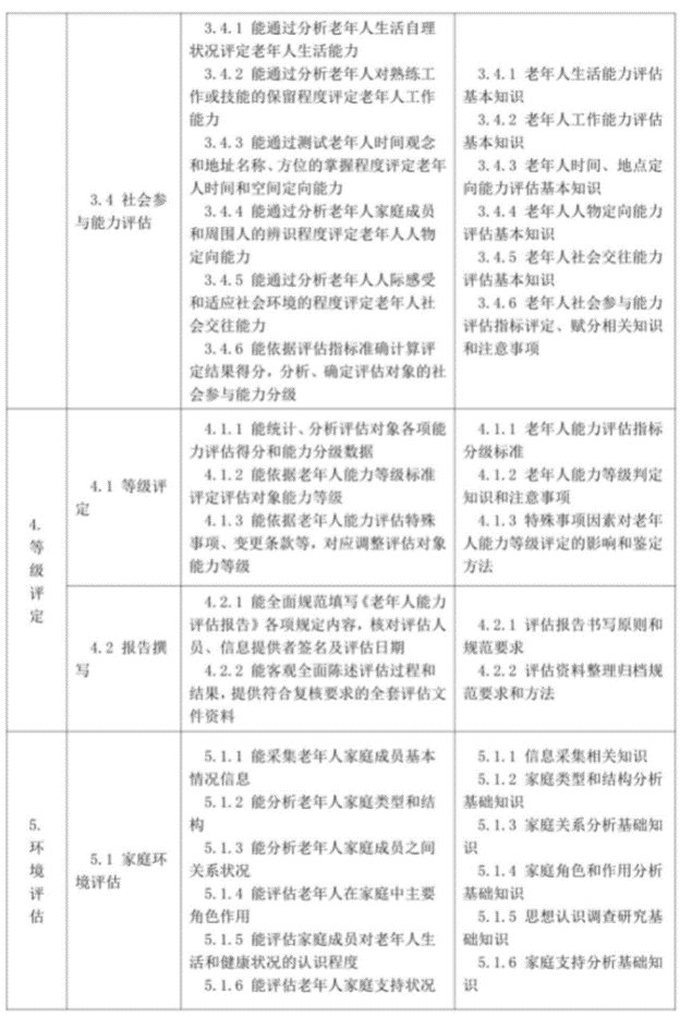
《老年人能力评估师国家职业技能标准》(2020年版)

作者头像
平编辑 · 关注 发布于 政策法规 · 2024-05-25 23:39:20
《老年人能力评估师国家职业技能标准》(2020年版)

新闻插图

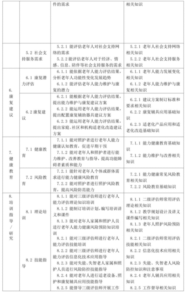
新闻插图

新闻插图

新闻插图

新闻插图

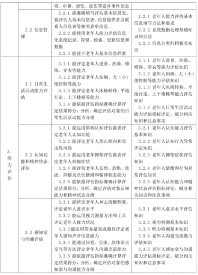
新闻插图

新闻插图新闻插图

新闻插图


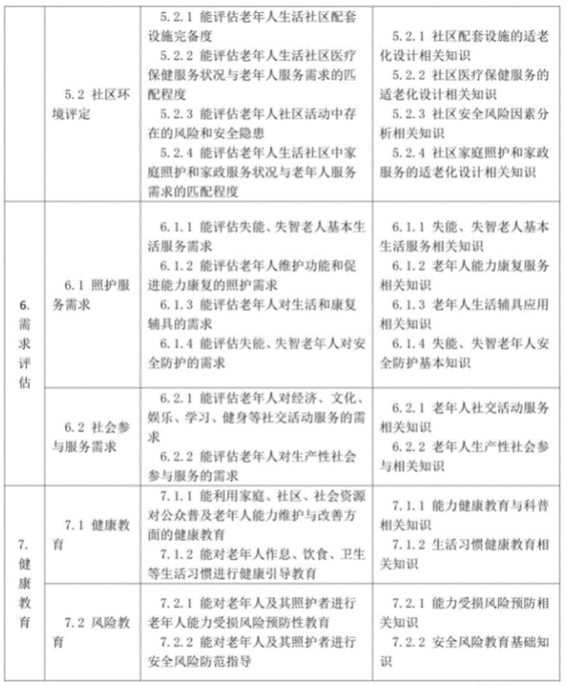
新闻插图


新闻插图

新闻插图

新闻插图

新闻插图

新闻插图

新闻插图

新闻插图

新闻插图

新闻插图

新闻插图



免责声明:此文内容为本网站刊发或转载企业宣传资讯,仅代表作者个人观点,仅供读者参考。 部分资讯、素材来源于网络,如有侵权请联系本网删除。

精品文章

炖鸽子汤三放三不放-营养常识

养老院80岁以上的收多少钱

北京平均退休金一览表

副军级退休金一个月多少钱(副军级退休金:月入多少?)

1300元包吃住的养老院

退休金8000元应交多少党费(退休金8000元应交党费多少)

1600元包吃包住养老院收费标准

正规养老院收费价格一览表

马玉琴一月多少退休金(马玉琴退休金多少?)

少将退休金一个月多少(少将退休金月薪曝光)

相关文章

关于2025年居家和社区基本养老服务提升行动项目拟入选地区名单的公示

《中共中央 国务院关于加强新时代老龄工作的意见》任务分工方案的通知

广西 | 关于推进“物业服务+养老服务”工作的通知

智慧养老服务平台

多项养老国家标准和行业标准征求意见

logo
24小时服务热线

19537531051

关于我们

  • 关于康养通
  • 联系康养通

服务机构

  • 养老机构入驻
  • 适老产品入驻

老人服务

  • 科技养老
  • 找养老机构

帮助中心

  • 意见反馈
  • 网站声明
二维码

微信扫一扫

  • 智慧养老平台
  • 智能养老平台
  • 智慧养老系统平台
  • 智慧养老系统
  • 智慧养老
  • 养老资讯
  • 智慧养老解决方案
  • 智能养老
  • 北京养老院
  • 河北养老院
  • 上海养老院

Copyright © 2020康养通All Rights Reserved

京ICP备2021038672号-1

备案图标京公网安备 11010802033700号